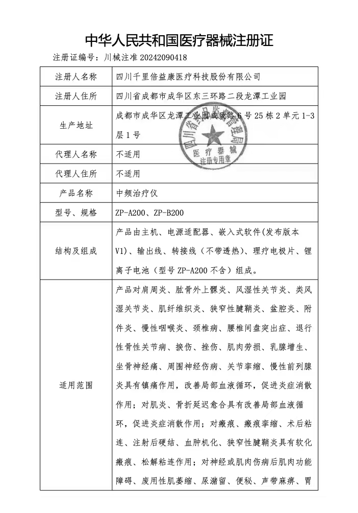
新年伊始,SBOBET利记官网研发生产的中频治疗仪、短波治疗仪均顺利取得国家医疗器械二类注册证,标志着上述产品通过了国家有关部门的严格审查和测试,证明其设计、制造和使用过程均符合国家相关标准。


此次获证,进一步体现了SBOBET利记官网持续不断的自主创新能力,有效巩固和保持了公司的技术优势,同时也极大地丰富了公司的产品线,为未来的市场竞争奠定了坚实的基础。未来,SBOBET利记官网将一如既往秉承“康复科技·关护生命”的企业使命,继续以专业品质和创新技术,为全球用户带来更安全、高效的康复理疗解决方案,助力健康事业的稳步发展。